Works

Capgemini

Jan 2007 - Aug 2008
www.in.capgemini.com

Capgemini is a consulting, technology, professional, and outsourcing services firm. I worked as an Interaction Designer on the Unified Xperience Team in India, collaborating with offshore clients and reporting to the regional UX manager. My role involved developing proof of concepts (POCs) to improve global UX competencies and contributing to major client-specific projects.

As an Interaction Designer, I held a multifaceted role focused on enhancing user experience through a series of strategic and design-oriented responsibilities. My primary duties included:
  • Defining Usability Goals and Setting User Expectations

    I conducted in-depth user interviews to gather insights into their needs, behaviors, and pain points. This helped me establish clear usability objectives and outline what users could anticipate from the final product, ensuring alignment between user expectations and design outcomes.

  • Task Analysis and Information Architecture

    I performed comprehensive task analysis to understand the various activities users engage in while interacting with the product. I also structured the information architecture, creating logical hierarchies and frameworks that not only organized the content effectively but also facilitated seamless navigation for users.

  • Wireframing and Prototyping

    I developed a range of wireframes and prototypes—both low and high fidelity—utilizing HTML and CSS to represent the visual and functional aspects of the user interface. These wireframes served as blueprints for the design, helping stakeholders visualize the user experience at various stages of development.

  • Creating Visual Design

    My role involved crafting the visual elements of the user interface, ensuring that colors, typography, icons, and other design components were aesthetically pleasing and contributed to a cohesive user experience. I strived to balance functionality with visual appeal to enhance overall usability.

  • Collaboration with Offshore and Onsite Teams

    I regularly coordinated with both offshore and onsite team members, facilitating communication and collaboration to ensure that design specifications were clearly understood and implemented throughout the development process.

  • Web Standards Validation and Cross-Browser Testing

    I conducted thorough validations to ensure compliance with web standards, enabling optimal performance across different platforms and devices. Additionally, I performed extensive cross-browser testing to identify and resolve any discrepancies in how the application operated across various browsers.

  • Heuristic and Expert Reviews

    I conducted numerous heuristic evaluations and expert reviews of existing designs to identify usability issues and areas for improvement. This iterative process allowed me to refine designs based on established usability principles and best practices.

  • Documentation and User Journeys

    I created comprehensive functional documents and user journey maps that detailed the user experience, highlighting critical touchpoints and interactions. These documents served as essential resources for developers and stakeholders, ensuring everyone was aligned on the user experience vision.

  • Resolving UI-Related Issues During Development

    I provided ongoing support throughout the development phase, promptly addressing any UI-related challenges that arose. This proactive approach helped maintain design integrity and ensured that the final product met user needs effectively.

The dynamic nature of this role proved to be quite challenging, particularly within the fast-paced Agile environment where adaptability and quick turnaround times were crucial. My major deliverables comprised wireframes, prototypes, and detailed reports that documented the design process and user feedback. To facilitate my work, I utilized a variety of design and documentation tools, including Axure RP for prototyping, Adobe Photoshop for visual design, Dreamweaver for coding, as well as Microsoft Word and PowerPoint for creating documentation and presentations. This extensive toolset enabled me to effectively communicate design concepts and foster collaboration across teams.

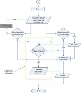
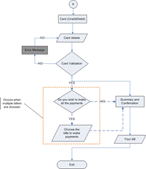
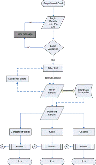
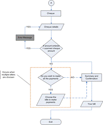
Samples.

photos
photos
photos
photos
photos
photos
photos
photos
photos
photos
photos
photos
photos
photos
photos